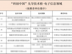
近日,中国科学技术协会(以下称“中国科协”)发布2022年“科创中国”系列榜单遴选结果,人大金仓荣登“科创中国”先导技术榜-电子信息领域,彰显了数据库领域国家队的技术实力。......
2023-01-29 关键字:近日,人大金仓获中国电子工业标准化技术协会信息技术应用创新工作委员会(简称“信创工委会”)授予2022年度“卓越贡献成员”荣誉称号,这是人大金仓连续三年获此殊荣。此外,信创工委会向人大金仓发来感谢信,......
2023-01-29 关键字:近日,由工业和信息化部、深圳市人民政府主办的2022(第二十一届)中国互联网大会在深圳顺利举行。大会开幕式论坛发布了“互联网助力经济社会数字化转型”案例名单,人大金仓“某中央政府机关核心系统国产化迁移......
2022-12-29 关键字:数字化浪潮下,联合解决方案已经成为这个时代的必然选择。如何依托各自产品的功能与特点,持续优化和完善解决方案能力,满足客户更多、更复杂的业务诉求,成为数字服务厂商的重要工作内容。......
2022-12-29 关键字:前言“十四五”国家信息化规划,明确推进智慧水利建设。需要不断完善江流湖泊监测体系,加速水文、水资源等重要水利数据有序共享,以及水情测报和智能调度能力。......
2022-12-28 关键字:近日,北京市人民政府正式公布《关于2021年度北京市科学技术奖励的决定》。由中电科第十五研究所、太极股份、卫士通、慧点科技、中电科技(现昆仑太科)、人大金仓、普华基础软件、金蝶共同研发的《高安全自主可......
2022-12-22 关键字:近日,人大金仓收到金融信创生态实验室(以下称“实验室”)发来的感谢信。实验室对人大金仓在2022年金融信创生态建设中提供的支持与帮助表示感谢,对人大金仓长期以来对金融信创推广工作所作出的贡献给予了肯定......
2022-12-22 关键字:本月,政府发布相关政策推动软件产业发展;2022 年 PostgreSQL 现状调查报告发布;2022年上半年,达梦实现营收2.5亿元,同比增长21%,净利率高达32%;京东云推出三大数据库新品;O......
2022-08-31 关键字: