随着公司业务扩张、用户数量持续增长以及数仓建设不断完善,元数据种类和数量也经历了非线性增长,并在此期间涌现出一些问题。......
2023-03-31 关键字:火山引擎湖仓一体分析服务 LAS(Lakehouse Analytics Service),是面向湖仓一体架构的 Serverless 数据处理分析服务,提供字节跳动优秀实践的一站式 EB 级海量数据......
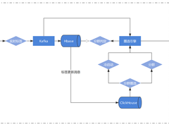
2023-03-28 关键字:ByteHouse是火山引擎上的一款云原生数据仓库,为用户带来极速分析体验,能够支撑实时数据分析和海量离线数据分析;便捷的弹性扩缩容能力,极致的分析性能和丰富的企业级特性,助力客户数字化转型。本文将从......
2023-03-20 关键字:基于字节跳动内部沉淀的数据治理经验,火山引擎 DataLeap 具备完备的数据血缘能力,本文将从数据血缘应用背景、发展概况、架构演讲以及未来展望四部分,为大家介绍数据血缘在字节跳动进化史。......
2023-02-28 关键字:广告实验是DataTester的一大特色能力之一。DataTester基于自身在因果推断和统计科学方面的深刻积淀,结合字节内部用户增长以及广告算法建设的诸多实践,探索出了很多行之有效的广告效果衡量方法......
2023-02-17 关键字:DataWind覆盖的人群非常广泛,几乎支持字节跳动内部所有业务线,覆盖绝大多数员工使用需求,每天运行20万张以上活跃的仪表盘,支持超过500万次巨大数据量的查询,每天有超过5万人在使用 DataWi......
2023-01-28 关键字:大数据架构向云原生演进是行业的重要趋势,火山引擎协助关键金融客户在大数据云原生方向进行了深度实践,形成了整体解决方案,本文将分享火山引擎云原生大数据在金融行业的实践。......
2022-12-12 关键字:从电视看直播到手机电脑看直播,直播技术的发展让观众可以随时、随地观看自己喜欢的比赛,并且在看比赛时通过发送表情、发文字进行互动。但表情、文字承载的信息量较小、沟通效率低,我们无法像线下一起看比赛那样和......
2022-12-09 关键字:产品增长中最为经典的模型为 AARRR 漏斗模型,该模型追求最大化拉新,第一步“获客”(Acquisition)环节最为受到重视,而后在“激活、留存、营收、推荐”环节中不断优化转化率,实现用户增长。......
2022-12-08 关键字:随着 RTC 使用场景的不断复杂化,新特性不断增多,同时用户对清晰度提升的诉求也越来越强烈,这些都对客户端机器性能提出了越来越高的要求 (越来越高的分辨率,越来越复杂的编码器等)。但机器性能差异千差万......
2022-11-18 关键字: