在流量成本持续上涨、全球竞争愈发激烈的背景下,出海业务的增长逻辑正在发生变化。粗放投放已经难以支撑长期规模化增长,企业越来越关注“投放是否真正带来长期价值”,以及“数据是否能够反向指导投放”。......
2026-03-05 关键字:随着《数据安全法》和《个人信息保护法》的相继出台实施,标志着数据安全保护法治时代的真正到来,国家对数据安全的重视达到了前所未有的高度。在此背景下,神策数据全面落地数据开发利用和数据安全领域的技术推广与......
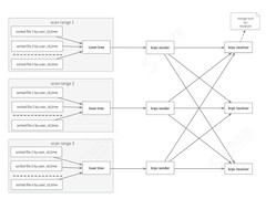
2023-01-12 关键字:给客户带来价值,价值源于对产品的不断打磨。对神策分析的性能进行持续优化一直是我们的工作重点,一方面可以显著提升产品使用体验,另一方面能够为客户降低硬件成本以承载系统运行。......
2022-11-04 关键字:在上一篇文章《卓越产品计划丨神策分析之五重性能优化》中,我们了解了神策分析性能优化的的五重实践,主要包括批量导入性能优化、智能聚合表优化、数据重组织查询优化、查询去重优化、页面首次首屏加载时间优化。今......
2022-11-04 关键字:神策分析作为数据分析领域的代表产品,追求极致性能亦是我们持续努力的方向。在下一篇文章中,我们将在神策数据公众号针对神策分析产品性能优化的五个方面做详细介绍,敬请期待!......
2022-10-18 关键字: