一句话就能生成一个真能搜的“百度”,几分钟就能搭建出一个真能买的“淘宝”……AI加持下,应用生成正在从“演示级”迈向“生产级”。......
2025-11-13 关键字:“当AI能力被内化,成为一种原生的能力,智能就不再是成本,而是生产力。”11月13日举办的百度世界2025大会上,百度创始人李彦宏演讲时表示,更应关心如何让AI跟每一项任务有机结合,“让AI成为企......
2025-11-13 关键字:近日,鸿蒙版百度地图完成新一轮更新,新版本在驾车出行、足迹、公共出行、打车出行等场景实现多维突破,更充分融合鸿蒙创新能力,新增打车实况窗、桌面、锁屏卡片等功能,更好地满足了用户的多元需求,让用户的每一......
2025-11-12 关键字:面对上述云原生时代的网络性能挑战,业界迫切需要一种既能突破传统内核协议栈性能瓶颈,又能保持工程可用性及生态兼容性的解决方案。百度智能云 Polar(Polling-accelerated RPC-or......
2025-11-11 关键字:在 AI 的下半场,算法的创新固然重要,但算力好像正在成为终极的变量,AI 的军备竞赛,已经从代码和模型,延伸到了芯片、电力和数据中心这些更底层的物理世界。......
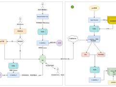
2025-11-10 关键字:本文聚焦百度电商风控场景,针对传统机审多模态识别弱、语义模糊难区分、审核体验差等痛点,推进原有机审流程向AI化流程改造,基于业界MultiAgent范式在审核场景落地应用,提出 “多模态大模型 + 规......
2025-11-07 关键字:本次合作标志着百度智能云在金融科技领域的生态联创再获关键突破,也为AI技术在金融关键场景的深入落地提供了重要范本。未来,百度智能云将依托面向应用场景的端到端AI能力,持续为金融业筑牢数字化底座提供坚实......
2025-10-24 关键字:正是这种规模化、高价值客户群的采纳,将技术优势转化为实打实的商业增长。2025年上半年,涵盖云服务在内的百度AI新业务,收入超194亿元,同比增长36%,增速在一众云厂商中高居第一。......
2025-10-21 关键字:在过去,训练一款高性能视觉大模型,往往需要承担高昂成本与复杂工程压力。9 月底,灵感实验室与 LMMs-Lab 联合推出的 LLaVA-OneVision-1.5 彻底改写了这一现状。......
2025-10-20 关键字:面对传统数据接入流程人力高、周期长、质量难控的痛点,本文提出了“数据平台智能化入库”的整体解决方案。方案以大型语言模型(LLM)为核心,结合代码生成流与执行流构建“智能代码闭环”,实现从数据Schem......
2025-10-16 关键字: